近年来,随着全球对生态环境保护和食品安全问题的关注不断提升,生物农化制品因其低毒、可降解、环境友好等优势,逐渐成为现代农业投入品升级的重要方向。在政策引导下,生物农化制品行业迅猛发展,国内外产品应用面积持续增长。
生物农化制品的发展趋势
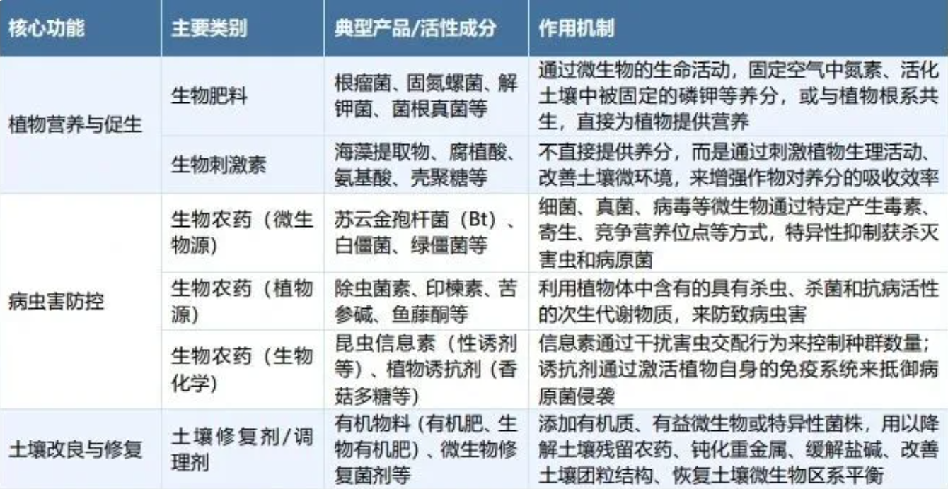
生物农化制品涵盖了以生物技术为基础的农药、肥料、生物刺激素及土壤调理剂等产品,致力于通过绿色、可持续的方式提升农作物产量与品质。从早期的天然菌株筛选到现代基因工程和合成生物学的应用,生物农化制品的技术路线不断演进,推动了产品性能和适应性的显著提升。

政策支持与市场前景
政策引导对于推动生物农化制品的发展起到了关键作用。欧盟的有机农业补贴政策直接提升了生物农药在欧洲市场的渗透率,并间接推动了全球范围内对生物农化制品的认可和需求。美国环境保护署(EPA)简化生物农药产品的注册流程,降低了合规成本,促进了新产品快速进入市场。在中国,国家发改委、科技部等部门相继出台多项扶持政策,涵盖财政补贴、税收优惠、科研投入等多个方面,为生物农药产业提供了有力支持。
全球市场现状
全球生物农化制品领域正在迅猛发展。发达国家凭借其深厚的生命科学和化学研究基础,在前沿机理探索和高尖产品开发上持续推进。例如,美国的Tidal Grow AgriScience公司利用精准生物工程技术,开发出基于壳聚糖的多功能生物农药Tidal Grow Spectra,能有效激活作物免疫系统并防治病虫害。巴西作为全球生物防治技术应用率最高的国家,2023年其大豆、甘蔗等主产区的生物农药施用净面积超过3000万公顷。
中国生物农化制品的发展
我国作为农业大国,始终致力于解决农业的发展问题。政策引导下产学研界持续发力,共同加速生物农化制品技术的落地。中国农业科学院成功研发出能高效钝化土壤中重金属镉的微生物菌剂,在湖南、江西等地的重金属污染稻田中进行示范,使稻米镉含量超标率下降逾30%。江苏协联生物科技有限公司依托院士团队,研发了沃方系列土壤改良剂和含γ - 氨基丁酸、低聚壳聚糖等生物雌激素产品,在盐碱地治理和特色作物提质增产上效果显著。
资本市场的热度
近年来,生物农化制品领域在资本市场上颇受关注。多家企业正积极冲刺资本市场,如丰倍生物拟募资10亿元用于微生物菌剂及复合微生物肥料项目;广西田园完成深交所主板辅导,年收入超18亿元;上海生农也进入北交所上市辅导期。并购市场同样活跃,国际巨头先正达通过收购瑞士诺华农用天然化合物和菌株库,持续提升其生物制品的研发能力。
生物农化制品作为绿色农业的新引擎,不仅能够提升农作物产量与品质,还能有效减少化学农药和化肥的使用,实现生态环保和可持续发展。在全球碳中和背景下,生物农化制品因其低残留、低毒性、高选择性等优势,成为实现绿色农业的重要抓手。政策导向的持续强化将进一步加速其市场渗透,为农业高质量发展提供有力支撑。